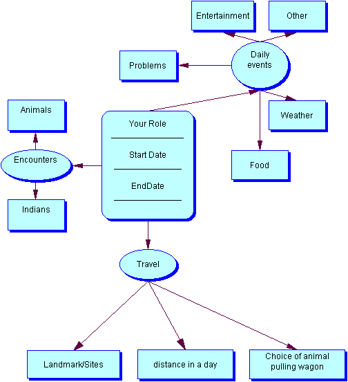
Your Role
This diagram created using Inspiration® by Inspiration Software, Inc.